QAbstractItemModel 类

QAbstractItemModel 类为项模型类提供抽象接口。 更多...

头: #include <QAbstractItemModel>
CMake: find_package(Qt6 REQUIRED COMPONENTS Core)
target_link_libraries(mytarget PRIVATE Qt6::Core)
qmake: QT += core
继承: QObject
继承者:
10 类型

QAbstractItemModelReplica , QAbstractListModel , QAbstractProxyModel , QAbstractTableModel , QConcatenateTablesProxyModel , QFileSystemModel , QHelpContentModel , QPdfBookmarkModel , QRangeModel ,和 QStandardItemModel

公共类型

枚举类 CheckIndexOption { NoOption, IndexIsValid, DoNotUseParent, ParentIsInvalid }
flags CheckIndexOptions
enum LayoutChangeHint { NoLayoutChangeHint, VerticalSortHint, HorizontalSortHint }

公共函数

QAbstractItemModel (QObject * parent = nullptr)
virtual ~QAbstractItemModel ()
virtual QModelIndex buddy (const QModelIndex & index ) const
virtual bool canDropMimeData (const QMimeData * data , Qt::DropAction action , int row , int column , const QModelIndex & parent ) const
virtual bool canFetchMore (const QModelIndex & parent ) const
bool checkIndex (const QModelIndex & index , QAbstractItemModel::CheckIndexOptions options = CheckIndexOption::NoOption) const
(从 6.0 起) virtual bool clearItemData (const QModelIndex & index )
virtual int columnCount (const QModelIndex & parent = QModelIndex()) const = 0
virtual QVariant data (const QModelIndex & index , int role = Qt::DisplayRole) const = 0
virtual bool dropMimeData (const QMimeData * data , Qt::DropAction action , int row , int column , const QModelIndex & parent )
virtual void fetchMore (const QModelIndex & parent )
virtual Qt::ItemFlags flags (const QModelIndex & index ) const
virtual bool hasChildren (const QModelIndex & parent = QModelIndex()) const
bool hasIndex (int row , int column , const QModelIndex & parent = QModelIndex()) const
virtual QVariant headerData (int section , Qt::Orientation orientation , int role = Qt::DisplayRole) const
virtual QModelIndex index (int row , int column , const QModelIndex & parent = QModelIndex()) const = 0
bool insertColumn (int column , const QModelIndex & parent = QModelIndex())
virtual bool insertColumns (int column , int count , const QModelIndex & parent = QModelIndex())
bool insertRow (int row , const QModelIndex & parent = QModelIndex())
virtual bool insertRows (int row , int count , const QModelIndex & parent = QModelIndex())
virtual QMap<int, QVariant> itemData (const QModelIndex & index ) const
virtual QModelIndexList match (const QModelIndex & start , int role , const QVariant & value , int hits = 1, Qt::MatchFlags flags = Qt::MatchFlags(Qt::MatchStartsWith|Qt::MatchWrap)) const
virtual QMimeData * mimeData (const QModelIndexList & indexes ) const
virtual QStringList mimeTypes () const
bool moveColumn (const QModelIndex & sourceParent , int sourceColumn , const QModelIndex & destinationParent , int destinationChild )
virtual bool moveColumns (const QModelIndex & sourceParent , int sourceColumn , int count , const QModelIndex & destinationParent , int destinationChild )
bool moveRow (const QModelIndex & sourceParent , int sourceRow , const QModelIndex & destinationParent , int destinationChild )
virtual bool moveRows (const QModelIndex & sourceParent , int sourceRow , int count , const QModelIndex & destinationParent , int destinationChild )
(从 6.0 起) virtual void multiData (const QModelIndex & index , QModelRoleDataSpan roleDataSpan ) const
virtual QModelIndex parent (const QModelIndex & index ) const = 0
bool removeColumn (int column , const QModelIndex & parent = QModelIndex())
virtual bool removeColumns (int column , int count , const QModelIndex & parent = QModelIndex())
bool removeRow (int row , const QModelIndex & parent = QModelIndex())
virtual bool removeRows (int row , int count , const QModelIndex & parent = QModelIndex())
virtual QHash<int, QByteArray> roleNames () const
virtual int rowCount (const QModelIndex & parent = QModelIndex()) const = 0
virtual bool setData (const QModelIndex & index , const QVariant & value , int role = Qt::EditRole)
virtual bool setHeaderData (int section , Qt::Orientation orientation , const QVariant & value , int role = Qt::EditRole)
virtual bool setItemData (const QModelIndex & index , const QMap<int, QVariant> & roles )
virtual QModelIndex sibling (int row , int column , const QModelIndex & index ) const
virtual void sort (int column , Qt::SortOrder order = Qt::AscendingOrder)
virtual QSize span (const QModelIndex & index ) const
virtual Qt::DropActions supportedDragActions () const
virtual Qt::DropActions supportedDropActions () const

公共槽

virtual void revert ()
virtual bool submit ()

信号

void columnsAboutToBeInserted (const QModelIndex & parent , int first , int last )
void columnsAboutToBeMoved (const QModelIndex & sourceParent , int sourceStart , int sourceEnd , const QModelIndex & destinationParent , int destinationColumn )
void columnsAboutToBeRemoved (const QModelIndex & parent , int first , int last )
void columnsInserted (const QModelIndex & parent , int first , int last )
void columnsMoved (const QModelIndex & sourceParent , int sourceStart , int sourceEnd , const QModelIndex & destinationParent , int destinationColumn )
void columnsRemoved (const QModelIndex & parent , int first , int last )
void dataChanged (const QModelIndex & topLeft , const QModelIndex & bottomRight , const QList<int> & roles = QList<int>())
void headerDataChanged (Qt::Orientation orientation , int first , int last )
void layoutAboutToBeChanged (const QList<QPersistentModelIndex> & parents = QList<QPersistentModelIndex>(), QAbstractItemModel::LayoutChangeHint hint = QAbstractItemModel::NoLayoutChangeHint)
void layoutChanged (const QList<QPersistentModelIndex> & parents = QList<QPersistentModelIndex>(), QAbstractItemModel::LayoutChangeHint hint = QAbstractItemModel::NoLayoutChangeHint)
void modelAboutToBeReset ()
void modelReset ()
void rowsAboutToBeInserted (const QModelIndex & parent , int start , int end )
void rowsAboutToBeMoved (const QModelIndex & sourceParent , int sourceStart , int sourceEnd , const QModelIndex & destinationParent , int destinationRow )
void rowsAboutToBeRemoved (const QModelIndex & parent , int first , int last )
void rowsInserted (const QModelIndex & parent , int first , int last )
void rowsMoved (const QModelIndex & sourceParent , int sourceStart , int sourceEnd , const QModelIndex & destinationParent , int destinationRow )
void rowsRemoved (const QModelIndex & parent , int first , int last )

保护函数

void beginInsertColumns (const QModelIndex & parent , int first , int last )
void beginInsertRows (const QModelIndex & parent , int first , int last )
bool beginMoveColumns (const QModelIndex & sourceParent , int sourceFirst , int sourceLast , const QModelIndex & destinationParent , int destinationChild )
bool beginMoveRows (const QModelIndex & sourceParent , int sourceFirst , int sourceLast , const QModelIndex & destinationParent , int destinationChild )
void beginRemoveColumns (const QModelIndex & parent , int first , int last )
void beginRemoveRows (const QModelIndex & parent , int first , int last )
void beginResetModel ()
void changePersistentIndex (const QModelIndex & from , const QModelIndex & to )
void changePersistentIndexList (const QModelIndexList & from , const QModelIndexList & to )
QModelIndex createIndex (int row , int column , const void * ptr = nullptr) const
QModelIndex createIndex (int row , int column , quintptr id ) const
void endInsertColumns ()
void endInsertRows ()
void endMoveColumns ()
void endMoveRows ()
void endRemoveColumns ()
void endRemoveRows ()
void endResetModel ()
QModelIndexList persistentIndexList () const

保护槽

virtual void resetInternalData ()

详细描述

QAbstractItemModel 类定义项模型必须使用的标准接口,为能与模型/视图体系结构中的其它组件互操作。假设无法直接实例化它。相反,应子类它以创建新模型。

QAbstractItemModel 类是一种 模型/视图类 且属于 Qt 的 模型/视图框架 。可以将它用作 QML 项视图元素 (或 Qt Widgets 模块项视图类) 的底层数据模型。

若需要用于项视图的模型,譬如 QML 列表视图元素或 C++ 小部件 QListView or QTableView ,应考虑子类化 QAbstractListModel or QAbstractTableModel 而不是此类。

底层数据模型以表格层次结构形式被暴露给视图和委托。若不使用层次结构,那么模型是简单行列表。每项拥有唯一索引指定通过 QModelIndex .

可以凭借模型访问的各数据项,都拥有关联模型索引。可以获取此模型索引使用 index () 函数。每个索引可以拥有 sibling () 索引;子级项拥有 parent () 索引。

各项有许多与之关联的数据元素,且可以检索它们通过指定角色 (见 Qt::ItemDataRole ) 到模型的 data () 函数。可以同时获得所有可用角色的数据使用 itemData () 函数。

各角色数据的设置是使用特定 Qt::ItemDataRole 。单个角色数据的设置是单独采用 setData (),或者可以设置所有角色采用 setItemData ().

可以查询项采用 flags () (见 Qt::ItemFlag ) 以查看是否可以选中、拖拽或以其它方式操纵它们。

若项拥有子级对象, hasChildren () 返回 true 对于相应索引。

模型有 rowCount () 和 columnCount () 对于层次结构各级别。插入/移除行和列可以采用 insertRows (), insertColumns (), removeRows (),和 removeColumns ().

模型通过发射信号,来指示改变。例如, dataChanged () 被发射,每当模型可用数据项改变时。改变由模型提供的 Header (头) 会导致 headerDataChanged () 被发射。若底层数据的结构改变,模型会发射 layoutChanged () 以指示任何附加视图,它们应考虑新结构,重新显示任何展示项。

透过模型中的可用项搜索特定数据,可以使用 match () 函数。

要排序模型,可以使用 sort ().

子类化

注意: 用于子类化模型的一些一般可用指导方针,在 模型子类化参考 .

当子类化 QAbstractItemModel 时,至少必须实现 index (), parent (), rowCount (), columnCount (),和 data ()。在所有只读模型使用这些函数,并形成可编辑模型的基础。

还可以重实现 hasChildren () 为模型提供特殊行为,其中实现的 rowCount () 很昂贵。这使模型限定由视图请求的数据量成为可能,且可以用作实现模型数据惰性填充的方式。

要启用模型编辑,还必须实现 setData (),并重实现 flags () 以确保 ItemIsEditable 被返回。还可以重实现 headerData () 和 setHeaderData () 以控制模型呈现标题的方式。

The dataChanged () 和 headerDataChanged () 信号必须被明确发射,当重实现 setData () 和 setHeaderData () 函数,分别。

自定义模型需要创建模型索引,以供其它组件使用。要做到这,调用 createIndex () 采用针对项的合适行号和列号,及其标识符 (要么以指针方式,要么以整数值方式)。这些值的组合必须唯一,对于各项。通常,自定义模型会在其它重实现函数中使用这些唯一标识符,以检索项数据并访问项父级和子级的有关信息。见 简单树模型范例 了解唯一标识符的更多有关信息。

没有必要支持的各角色,其定义在 Qt::ItemDataRole 。从属模型包含的数据类型,它可能才有用为实现 data () 函数,以返回用于一些更常见角色的有效信息。大多数模型至少提供项数据的正文表示为 Qt::DisplayRole ,且行为良好模型还应提供有效信息为 Qt::ToolTipRole and Qt::WhatsThisRole 。支持这些角色,使模型能够用于标准 Qt 视图。不管怎样,对于处理高度专用数据的某些模型,仅为用户定义角色提供数据可能是合适的。

为可重置大小的数据结构提供接口的模型,可以提供实现 insertRows (), removeRows (), insertColumns (),and removeColumns ()。当实现这些函数时,重要的是通知任何已连接视图,即将改变模型维度 before and after 它们出现:

The private 信号这些函数发射给定附加组件改变,以在任何数据变为不可用前采取行动。采用这些 begin 和 end 函数封装地插入和移除操作,还使模型能够管理 持久模型索引 正确。 若想要正确处理选择,必须确保调用这些函数。 若插入 (或移除) 具有子级的项,不需要为子级项调用这些函数。换句话说,父级项会关心其子级项。

要创建增量填充模型,可以重实现 fetchMore () 和 canFetchMore ()。若重实现 fetchMore () 把行添加到模型, beginInsertRows () 和 endInsertRows () must be called.

线程安全

子类化的 QObject ,QAbstractItemModel 并非 线程安全 。调用任何 QAbstractItemModel 模型相关 API, 都只应从模型对象所活在的线程。若把 QAbstractItemModel 连接到视图,它运转于 GUI 线程,因为视图驻留在那里并与来自该线程的模型交互。虽然后台线程可以用于填充 (或修改) 模型的内容,但这样做必须小心,因为它无法直接调用任何模型相关 API。相反,应该队列更新并在主线程中应用它们。可以做到这采用 队列连接 .

另请参阅 模型类 , 模型子类化参考 , QModelIndex , QAbstractItemView , 将拖放用于项视图 , 简单树模型范例 , 可编辑树模型范例 ,和 抓取更多范例 .

成员类型文档编制

enum class QAbstractItemModel:: CheckIndexOption
flags QAbstractItemModel:: CheckIndexOptions

此枚举可以用于控制校验,履行通过 QAbstractItemModel::checkIndex ().

常量 描述
QAbstractItemModel::CheckIndexOption::NoOption 0x0000 未指定校验选项。
QAbstractItemModel::CheckIndexOption::IndexIsValid 0x0001 模型索引被传递给 QAbstractItemModel::checkIndex () 被校验成有效模型索引。
QAbstractItemModel::CheckIndexOption::DoNotUseParent 0x0002 不履行任何涉及索引父级用法的校验,被传递给 QAbstractItemModel::checkIndex ().
QAbstractItemModel::CheckIndexOption::ParentIsInvalid 0x0004 模型索引的父级被传递给 QAbstractItemModel::checkIndex () 被校验成无效模型索引。若此选项和 DoNotUseParent 两者有指定,那么忽略此选项。

CheckIndexOptions 类型是 typedef 对于 QFlags <CheckIndexOption>。它存储 CheckIndexOption 值的 OR (或) 组合。

enum QAbstractItemModel:: LayoutChangeHint

此枚举描述模型改变布局的方式。

常量 描述
QAbstractItemModel::NoLayoutChangeHint 0 没有提示可用。
QAbstractItemModel::VerticalSortHint 1 正排序行。
QAbstractItemModel::HorizontalSortHint 2 正排序列。

注意,VerticalSortHint 和 HorizontalSortHint 携带的意思是项在同一父级中移动,未移动到模型中的不同父级,且没有滤出 (或滤入)。

成员函数文档编制

[explicit] QAbstractItemModel:: QAbstractItemModel ( QObject * parent = nullptr)

构造抽象项模型采用给定 parent .

[virtual noexcept] QAbstractItemModel:: ~QAbstractItemModel ()

销毁抽象项模型。

[protected] void QAbstractItemModel:: beginInsertColumns (const QModelIndex & parent , int first , int last )

开始列插入操作。

当重实现 insertColumns () 在子类,必须调用此函数 before 把数据插入模型的底层数据存储。

The parent 索引相当于被插入新列的父级; first and last 是插入后新列将拥有的列号。

插入列 为想要插入模型中项的列跨度,指定第一列和最后列号。

例如,如简图所示,在第 4 列前插入 3 列,因此 first 为 4 和 last 为 6:

beginInsertColumns(parent, 4, 6);
								

这把 3 新列插入作为列 4、5 和 6。

追加列 要追加列,把它们插入在最后一列之后。

例如,如简图所示,把 3 列追加到 6 现有列的集合 (以列 5 结尾),因此 first 为 6 和 last 为 8:

beginInsertColumns(parent, 6, 8);
								

这把 3 新列追加作为列 6、7 和 8。

注意: 此函数发射 columnsAboutToBeInserted () 信号,必须处理连接的视图 (或代理) 在插入数据之前。否则,视图可能以无效状态结束。

另请参阅 endInsertColumns ().

[protected] void QAbstractItemModel:: beginInsertRows (const QModelIndex & parent , int first , int last )

开始行插入操作。

当重实现 insertRows () 在子类,必须调用此函数 before 把数据插入模型的底层数据存储。

The parent 索引相当于被插入新行的父级; first and last 是插入后新行拥有的行号。

插入行 为想要插入模型中项的行跨度,指定第一列和最后行号。

例如,如简图所示,在第 2 行前插入 3 行,因此 first 为 2 和 last 为 4:

beginInsertRows(parent, 2, 4);
								

这把 3 新行插入作为行 2、3 和 4。

追加行 要追加行,把它们插入在最后一行之后。

例如,如简图所示,把 2 行追加到 4 现有行的集合 (以行 3 结尾),因此 first 为 4 和 last 是 5:

beginInsertRows(parent, 4, 5);
								

这把 2 新行追加作为行 4 和 5。

注意: 此函数发射 rowsAboutToBeInserted () 信号,必须处理连接的视图 (或代理) 在插入数据之前。否则,视图可能以无效状态结束。

另请参阅 endInsertRows ().

[protected] bool QAbstractItemModel:: beginMoveColumns (const QModelIndex & sourceParent , int sourceFirst , int sourceLast , const QModelIndex & destinationParent , int destinationChild )

开始列移动操作。

When reimplementing a subclass, this method simplifies moving entities in your model. This method is responsible for moving persistent indexes in the model, which you would otherwise be required to do yourself. Using beginMoveColumns and endMoveColumns is an alternative to emitting layoutAboutToBeChanged and layoutChanged directly along with changePersistentIndex .

The sourceParent index corresponds to the parent from which the columns are moved; sourceFirst and sourceLast are the first and last column numbers of the columns to be moved. The destinationParent index corresponds to the parent into which those columns are moved. The destinationChild is the column to which the columns will be moved. That is, the index at column sourceFirst in sourceParent will become column destinationChild in destinationParent , followed by all other columns up to sourceLast .

However, when moving columns down in the same parent ( sourceParent and destinationParent are equal), the columns will be placed before the destinationChild index. That is, if you wish to move columns 0 and 1 so they will become columns 1 and 2, destinationChild should be 3. In this case, the new index for the source column i (which is between sourceFirst and sourceLast ) is equal to (destinationChild-sourceLast-1+i) .

注意,若 sourceParent and destinationParent are the same, you must ensure that the destinationChild is not within the range of sourceFirst and sourceLast + 1. You must also ensure that you do not attempt to move a column to one of its own children or ancestors. This method returns false if either condition is true, in which case you should abort your move operation.

另请参阅 endMoveColumns ().

[protected] bool QAbstractItemModel:: beginMoveRows (const QModelIndex & sourceParent , int sourceFirst , int sourceLast , const QModelIndex & destinationParent , int destinationChild )

开始行移动操作。

When reimplementing a subclass, this method simplifies moving entities in your model. This method is responsible for moving persistent indexes in the model, which you would otherwise be required to do yourself. Using beginMoveRows and endMoveRows is an alternative to emitting layoutAboutToBeChanged and layoutChanged directly along with changePersistentIndex .

The sourceParent index corresponds to the parent from which the rows are moved; sourceFirst and sourceLast are the first and last row numbers of the rows to be moved. The destinationParent index corresponds to the parent into which those rows are moved. The destinationChild is the row to which the rows will be moved. That is, the index at row sourceFirst in sourceParent will become row destinationChild in destinationParent , followed by all other rows up to sourceLast .

However, when moving rows down in the same parent ( sourceParent and destinationParent are equal), the rows will be placed before the destinationChild index. That is, if you wish to move rows 0 and 1 so they will become rows 1 and 2, destinationChild should be 3. In this case, the new index for the source row i (which is between sourceFirst and sourceLast ) is equal to (destinationChild-sourceLast-1+i) .

注意,若 sourceParent and destinationParent are the same, you must ensure that the destinationChild is not within the range of sourceFirst and sourceLast + 1. You must also ensure that you do not attempt to move a row to one of its own children or ancestors. This method returns false if either condition is true, in which case you should abort your move operation.

Moving rows to another parent Specify the first and last row numbers for the span of rows in the source parent you want to move in the model. Also specify the row in the destination parent to move the span to.

For example, as shown in the diagram, we move three rows from row 2 to 4 in the source, so sourceFirst 为 2 和 sourceLast is 4. We move those items to above row 2 in the destination, so destinationChild is 2.

beginMoveRows(sourceParent, 2, 4, destinationParent, 2);
								

This moves the three rows rows 2, 3, and 4 in the source to become 2, 3 and 4 in the destination. Other affected siblings are displaced accordingly.

Moving rows to append to another parent To append rows to another parent, move them to after the last row.

For example, as shown in the diagram, we move three rows to a collection of 6 existing rows (ending in row 5), so destinationChild 为 6:

beginMoveRows(sourceParent, 2, 4, destinationParent, 6);
								

This moves the target rows to the end of the target parent as 6, 7 and 8.

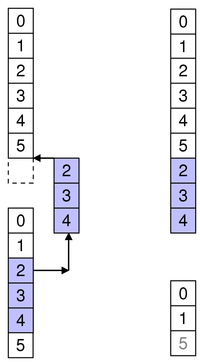
Moving rows in the same parent up To move rows within the same parent, specify the row to move them to.

For example, as shown in the diagram, we move one item from row 2 to row 0, so sourceFirst and sourceLast are 2 and destinationChild 为 0。

beginMoveRows(parent, 2, 2, parent, 0);
								

Note that other rows may be displaced accordingly. Note also that when moving items within the same parent you should not attempt invalid or no-op moves. In the above example, item 2 is at row 2 before the move, so it cannot be moved to row 2 (where it is already) or row 3 (no-op as row 3 means above row 3, where it is already)

Moving rows in the same parent down To move rows within the same parent, specify the row to move them to.

For example, as shown in the diagram, we move one item from row 2 to row 4, so sourceFirst and sourceLast are 2 and destinationChild is 4.

beginMoveRows(parent, 2, 2, parent, 4);
								

Note that other rows may be displaced accordingly.

另请参阅 endMoveRows ().

[protected] void QAbstractItemModel:: beginRemoveColumns (const QModelIndex & parent , int first , int last )

开始列移除操作。

当重实现 removeColumns () 在子类,必须调用此函数 before 移除数据从模型的底层数据存储。

The parent index corresponds to the parent from which the new columns are removed; first and last are the column numbers of the first and last columns to be removed.

Removing columns Specify the first and last column numbers for the span of columns you want to remove from an item in a model.

For example, as shown in the diagram, we remove the three columns from column 4 to column 6, so first 为 4 和 last 为 6:

beginRemoveColumns(parent, 4, 6);
								

注意: 此函数发射 columnsAboutToBeRemoved () signal which connected views (or proxies) must handle before the data is removed. Otherwise, the views may end up in an invalid state.

另请参阅 endRemoveColumns ().

[protected] void QAbstractItemModel:: beginRemoveRows (const QModelIndex & parent , int first , int last )

开始行移除操作。

当重实现 removeRows () 在子类,必须调用此函数 before 移除数据从模型的底层数据存储。

The parent 索引相当于从其中移除新行的父级; first and last 是要移除行的行号。

Removing rows Specify the first and last row numbers for the span of rows you want to remove from an item in a model.

For example, as shown in the diagram, we remove the two rows from row 2 to row 3, so first 为 2 和 last is 3:

beginRemoveRows(parent, 2, 3);
								

注意: 此函数发射 rowsAboutToBeRemoved () signal which connected views (or proxies) must handle before the data is removed. Otherwise, the views may end up in an invalid state.

另请参阅 endRemoveRows ().

[protected] void QAbstractItemModel:: beginResetModel ()

开始模型重置操作。

A reset operation resets the model to its current state in any attached views.

注意: 还会重置被附加到此模型的任何视图。

When a model is reset it means that any previous data reported from the model is now invalid and has to be queried for again. This also means that the current item and any selected items will become invalid.

When a model radically changes its data it can sometimes be easier to just call this function rather than emit dataChanged () to inform other components when the underlying data source, or its structure, has changed.

You must call this function before resetting any internal data structures in your model or proxy model.

此函数发射信号 modelAboutToBeReset ().

另请参阅 modelAboutToBeReset (), modelReset (),和 endResetModel ().

[virtual] QModelIndex QAbstractItemModel:: buddy (const QModelIndex & index ) const

Returns a model index for the buddy of the item represented by index . When the user wants to edit an item, the view will call this function to check whether another item in the model should be edited instead. Then, the view will construct a delegate using the model index returned by the buddy item.

The default implementation of this function has each item as its own buddy.

[virtual] bool QAbstractItemModel:: canDropMimeData (const QMimeData * data , Qt::DropAction action , int row , int column , const QModelIndex & parent ) const

返回 true 若模型可以接受掉落的 data 。此默认实现才校验若 data 至少有 1 种格式在列表化的 mimeTypes () 且若 action 是在模型的 supportedDropActions ().

在自定义模型中重新实现此函数,若想要测试是否 data 可以掉落在 row , column , parent with action 。若不需要该测试,就不必重新实现此函数。

另请参阅 dropMimeData () 和 将拖放用于项视图 .

[virtual invokable] bool QAbstractItemModel:: canFetchMore (const QModelIndex & parent ) const

返回 true 若有更多数据可用对于 parent ;否则返回 false .

默认实现始终返回 false .

若 canFetchMore() 返回 true fetchMore () 函数应该被调用。这种行为归 QAbstractItemView ,例如。

注意: 此函数可以被援引,通过元对象系统和从 QML。见 Q_INVOKABLE .

另请参阅 fetchMore ().

[protected] void QAbstractItemModel:: changePersistentIndex (const QModelIndex & from , const QModelIndex & to )

改变 QPersistentModelIndex 也就是说,等于给定 from 模型索引到给定 to 模型索引。

If no persistent model index equal to the given from model index was found, nothing is changed.

另请参阅 persistentIndexList () 和 changePersistentIndexList ().

[protected] void QAbstractItemModel:: changePersistentIndexList (const QModelIndexList & from , const QModelIndexList & to )

改变 { QPersistentModelIndex }es that are equal to the indexes in the given from model index list to the given to 模型索引列表。

If no persistent model indexes equal to the indexes in the given from model index list are found, nothing is changed.

另请参阅 persistentIndexList () 和 changePersistentIndex ().

bool QAbstractItemModel:: checkIndex (const QModelIndex & index , QAbstractItemModel::CheckIndexOptions options = CheckIndexOption::NoOption) const

此函数校验是否 index is a legal model index for this model. A legal model index is either an invalid model index, or a valid model index for which all the following holds:

  • 索引的模型是 this ;
  • the index' row is greater or equal than zero;
  • the index' row is less than the row count for the index' parent;
  • the index' column is greater or equal than zero;
  • the index' column is less than the column count for the index' parent.

The options argument may change some of these checks. If options 包含 IndexIsValid ,那么 index must be a valid index; this is useful when reimplementing functions such as data () 或 setData (), which expect valid indexes.

options 包含 DoNotUseParent , then the checks that would call parent () are omitted; this allows calling this function from a parent () reimplementation (otherwise, this would result in endless recursion and a crash).

options 未包含 DoNotUseParent ,且它包含 ParentIsInvalid , then an additional check is performed: the parent index is checked for not being valid. This is useful when implementing flat models such as lists or tables, where no model index should have a valid parent index.

This function returns true if all the checks succeeded, and false otherwise. This allows to use the function in Q_ASSERT and similar other debugging mechanisms. If some check failed, a warning message will be printed in the qt.core.qabstractitemmodel.checkindex logging category, containing some information that may be useful for debugging the failure.

注意: This function is a debugging helper for implementing your own item models. When developing complex models, as well as when building complicated model hierarchies (e.g. using proxy models), it is useful to call this function in order to catch bugs relative to illegal model indices (as defined above) accidentally passed to some QAbstractItemModel API.

警告: Note that it's undefined behavior to pass illegal indices to item models, so applications must refrain from doing so, and not rely on any "defensive" programming that item models could employ to handle illegal indexes gracefully.

另请参阅 QModelIndex .

[virtual, since 6.0] bool QAbstractItemModel:: clearItemData (const QModelIndex & index )

移除在所有角色中存储的数据,为给定 index 。返回 true 若成功;否则返回 false dataChanged () 信号应该被发射,若成功删除数据。基类实现返回 false

该函数在 Qt 6.0 引入。

另请参阅 data (), itemData (), setData (),和 setItemData ().

[pure virtual invokable] int QAbstractItemModel:: columnCount (const QModelIndex & parent = QModelIndex()) const

Returns the number of columns for the children of the given parent .

对于大多数子类,列数独立于 parent .

例如:

int MyModel::columnCount(const QModelIndex &parent) const
{
    Q_UNUSED(parent);
    return 3;
}
					

注意: 当实现基于表格的模型时,columnCount() 应返回 0,当父级有效时。

注意: 此函数可以被援引,通过元对象系统和从 QML。见 Q_INVOKABLE .

另请参阅 rowCount ().

[private signal] void QAbstractItemModel:: columnsAboutToBeInserted (const QModelIndex & parent , int first , int last )

This signal is emitted just before columns are inserted into the model. The new items will be positioned between first and last inclusive, under the given parent 项。

注意: Components connected to this signal use it to adapt to changes in the model's dimensions. It can only be emitted by the QAbstractItemModel implementation, and cannot be explicitly emitted in subclass code.

注意: 这是私有信号。它可以用于信号连接,但不能由用户发射。

另请参阅 insertColumns () 和 beginInsertColumns ().

[private signal] void QAbstractItemModel:: columnsAboutToBeMoved (const QModelIndex & sourceParent , int sourceStart , int sourceEnd , const QModelIndex & destinationParent , int destinationColumn )

This signal is emitted just before columns are moved within the model. The items that will be moved are those between sourceStart and sourceEnd inclusive, under the given sourceParent item. They will be moved to destinationParent starting at the column destinationColumn .

注意: Components connected to this signal use it to adapt to changes in the model's dimensions. It can only be emitted by the QAbstractItemModel implementation, and cannot be explicitly emitted in subclass code.

注意: 这是私有信号。它可以用于信号连接,但不能由用户发射。

另请参阅 beginMoveRows ().

[private signal] void QAbstractItemModel:: columnsAboutToBeRemoved (const QModelIndex & parent , int first , int last )

This signal is emitted just before columns are removed from the model. The items to be removed are those between first and last inclusive, under the given parent 项。

注意: Components connected to this signal use it to adapt to changes in the model's dimensions. It can only be emitted by the QAbstractItemModel implementation, and cannot be explicitly emitted in subclass code.

注意: 这是私有信号。它可以用于信号连接,但不能由用户发射。

另请参阅 removeColumns () 和 beginRemoveColumns ().

[private signal] void QAbstractItemModel:: columnsInserted (const QModelIndex & parent , int first , int last )

This signal is emitted after columns have been inserted into the model. The new items are those between first and last inclusive, under the given parent 项。

注意: Components connected to this signal use it to adapt to changes in the model's dimensions. It can only be emitted by the QAbstractItemModel implementation, and cannot be explicitly emitted in subclass code.

注意: 这是私有信号。它可以用于信号连接,但不能由用户发射。

另请参阅 insertColumns () 和 beginInsertColumns ().

[private signal] void QAbstractItemModel:: columnsMoved (const QModelIndex & sourceParent , int sourceStart , int sourceEnd , const QModelIndex & destinationParent , int destinationColumn )

This signal is emitted after columns have been moved within the model. The items between sourceStart and sourceEnd inclusive, under the given sourceParent item have been moved to destinationParent starting at the column destinationColumn .

注意: Components connected to this signal use it to adapt to changes in the model's dimensions. It can only be emitted by the QAbstractItemModel implementation, and cannot be explicitly emitted in subclass code.

注意: 这是私有信号。它可以用于信号连接,但不能由用户发射。

另请参阅 beginMoveRows ().

[private signal] void QAbstractItemModel:: columnsRemoved (const QModelIndex & parent , int first , int last )

This signal is emitted after columns have been removed from the model. The removed items are those between first and last inclusive, under the given parent 项。

注意: Components connected to this signal use it to adapt to changes in the model's dimensions. It can only be emitted by the QAbstractItemModel implementation, and cannot be explicitly emitted in subclass code.

注意: 这是私有信号。它可以用于信号连接,但不能由用户发射。

另请参阅 removeColumns () 和 beginRemoveColumns ().

[protected] QModelIndex QAbstractItemModel:: createIndex ( int row , int column , const void * ptr = nullptr) const

创建模型索引为给定 row and column 采用内部指针 ptr .

当使用 QSortFilterProxyModel ,索引拥有自己的内部指针。在模型外访问此内部指针,不可能。使用 data () 函数代替。

此函数提供必须使用模型子类,创建模型索引的一致接口。

[protected] QModelIndex QAbstractItemModel:: createIndex ( int row , int column , quintptr id ) const

创建模型索引为给定 row and column 采用内部标识符 id .

此函数提供必须使用模型子类,创建模型索引的一致接口。

另请参阅 QModelIndex::internalId ().

[pure virtual invokable] QVariant QAbstractItemModel:: data (const QModelIndex & index , int role = Qt::DisplayRole) const

返回的数据存储在给定 role 为项引用通过 index .

注意: 若没有值要返回,返回 无效 (默认构造的) QVariant .

注意: 此函数可以被援引,通过元对象系统和从 QML。见 Q_INVOKABLE .

另请参阅 Qt::ItemDataRole , setData (),和 headerData ().

[signal] void QAbstractItemModel:: dataChanged (const QModelIndex & topLeft , const QModelIndex & bottomRight , const QList < int > & roles = QList<int>())

此信号发射,每当现有项数据改变时。

If the items are of the same parent, the affected ones are those between topLeft and bottomRight inclusive. If the items do not have the same parent, the behavior is undefined.

当重实现 setData () 函数,必须明确发射此信号。

可选 roles argument can be used to specify which data roles have actually been modified. An empty vector in the roles argument means that all roles should be considered modified. The order of elements in the roles argument does not have any relevance.

另请参阅 headerDataChanged (), setData (),和 layoutChanged ().

[virtual] bool QAbstractItemModel:: dropMimeData (const QMimeData * data , Qt::DropAction action , int row , int column , const QModelIndex & parent )

处理 data 的提供是通过结束拖放操作,按给定 action .

返回 true 若数据和动作是由模型处理的;否则返回 false .

指定 row , column and parent indicate the location of an item in the model where the operation ended. It is the responsibility of the model to complete the action at the correct location.

For instance, a drop action on an item in a QTreeView can result in new items either being inserted as children of the item specified by row , column ,和 parent , or as siblings of the item.

row and column are -1 it means that the dropped data should be considered as dropped directly on parent . Usually this will mean appending the data as child items of parent 。若 row and column are greater than or equal zero, it means that the drop occurred just before the specified row and column 以指定 parent .

The mimeTypes () member is called to get the list of acceptable MIME types. This default implementation assumes the default implementation of mimeTypes (), which returns a single default MIME type. If you reimplement mimeTypes () in your custom model to return multiple MIME types, you must reimplement this function to make use of them.

另请参阅 supportedDropActions (), canDropMimeData (),和 将拖放用于项视图 .

[protected] void QAbstractItemModel:: endInsertColumns ()

结束列插入操作。

当重实现 insertColumns () 在子类,必须调用此函数 after 把数据插入模型的底层数据存储。

另请参阅 beginInsertColumns ().

[protected] void QAbstractItemModel:: endInsertRows ()

结束行插入操作。

当重实现 insertRows () 在子类,必须调用此函数 after 把数据插入模型的底层数据存储。

另请参阅 beginInsertRows ().

[protected] void QAbstractItemModel:: endMoveColumns ()

结束列移动操作。

当实现子类时,必须调用此函数 after 于模型的底层数据存储中移动数据。

另请参阅 beginMoveColumns ().

[protected] void QAbstractItemModel:: endMoveRows ()

结束行移动操作。

当实现子类时,必须调用此函数 after 于模型的底层数据存储中移动数据。

另请参阅 beginMoveRows ().

[protected] void QAbstractItemModel:: endRemoveColumns ()

结束列移除操作。

当重实现 removeColumns () 在子类,必须调用此函数 after 移除数据从模型的底层数据存储。

另请参阅 beginRemoveColumns ().

[protected] void QAbstractItemModel:: endRemoveRows ()

结束行移除操作。

当重实现 removeRows () 在子类,必须调用此函数 after 移除数据从模型的底层数据存储。

另请参阅 beginRemoveRows ().

[protected] void QAbstractItemModel:: endResetModel ()

完成模型重置操作。

You must call this function after resetting any internal data structure in your model or proxy model.

此函数发射信号 modelReset ().

另请参阅 beginResetModel ().

[virtual invokable] void QAbstractItemModel:: fetchMore (const QModelIndex & parent )

抓取针对项的任何可用数据,采用父级指定通过 parent 索引。

重实现此,若正增量填充模型。

默认实现什么都不做。

注意: 此函数可以被援引,通过元对象系统和从 QML。见 Q_INVOKABLE .

另请参阅 canFetchMore ().

[virtual invokable] Qt::ItemFlags QAbstractItemModel:: flags (const QModelIndex & index ) const

返回项标志为给定 index .

The base class implementation returns a combination of flags that enables the item ( ItemIsEnabled ) and allows it to be selected ( ItemIsSelectable ).

注意: 此函数可以被援引,通过元对象系统和从 QML。见 Q_INVOKABLE .

另请参阅 Qt::ItemFlags .

[virtual invokable] bool QAbstractItemModel:: hasChildren (const QModelIndex & parent = QModelIndex()) const

返回 true if parent 有任何子级;否则返回 false .

使用 rowCount () on the parent to find out the number of children.

Note that it is undefined behavior to report that a particular index hasChildren with this method if the same index has the flag Qt::ItemNeverHasChildren set.

注意: 此函数可以被援引,通过元对象系统和从 QML。见 Q_INVOKABLE .

另请参阅 parent () 和 index ().

[invokable] bool QAbstractItemModel:: hasIndex ( int row , int column , const QModelIndex & parent = QModelIndex()) const

返回 true 若模型返回有效 QModelIndex for row and column with parent ,否则返回 false .

注意: 此函数可以被援引,通过元对象系统和从 QML。见 Q_INVOKABLE .

[virtual invokable] QVariant QAbstractItemModel:: headerData ( int section , Qt::Orientation orientation , int role = Qt::DisplayRole) const

返回数据为给定 role and section 在 Header (头) 采用指定 orientation .

对于水平 Header (头),区间号相当于列号。同样,对于垂直 Header (头),区间号相当于行号。

注意: 此函数可以被援引,通过元对象系统和从 QML。见 Q_INVOKABLE .

另请参阅 Qt::ItemDataRole , setHeaderData (),和 QHeaderView .

[signal] void QAbstractItemModel:: headerDataChanged ( Qt::Orientation orientation , int first , int last )

This signal is emitted whenever a header is changed. The orientation indicates whether the horizontal or vertical header has changed. The sections in the header from the firstlast need to be updated.

当重实现 setHeaderData () 函数,必须明确发射此信号。

If you are changing the number of columns or rows you do not need to emit this signal, but use the begin/end functions (refer to the section on subclassing in the QAbstractItemModel 类描述了解细节)。

另请参阅 headerData (), setHeaderData (),和 dataChanged ().

[pure virtual invokable] QModelIndex QAbstractItemModel:: index ( int row , int column , const QModelIndex & parent = QModelIndex()) const

返回模型中的项索引,指定通过给定 row , column and parent 索引。

当在子类中重实现此函数时,调用 createIndex () 去生成模型索引,其它组件可以使用以引用模型中的项。

注意: 此函数可以被援引,通过元对象系统和从 QML。见 Q_INVOKABLE .

另请参阅 createIndex ().

[invokable] bool QAbstractItemModel:: insertColumn ( int column , const QModelIndex & parent = QModelIndex())

插入单列先于给定 column in the child items of the parent 指定。

返回 true 若列被插入;否则返回 false .

注意: 此函数可以被援引,通过元对象系统和从 QML。见 Q_INVOKABLE .

另请参阅 insertColumns (), insertRow (),和 removeColumn ().

[virtual invokable] bool QAbstractItemModel:: insertColumns ( int column , int count , const QModelIndex & parent = QModelIndex())

对于支持这的模型,插入 count new columns into the model before the given column . The items in each new column will be children of the item represented by the parent 模型索引。

column is 0, the columns are prepended to any existing columns.

column is columnCount (), the columns are appended to any existing columns.

parent has no children, a single row with count columns is inserted.

返回 true if the columns were successfully inserted; otherwise returns false .

基类实现什么都不做,并返回 false .

If you implement your own model, you can reimplement this function if you want to support insertions. Alternatively, you can provide your own API for altering the data.

注意: 此函数可以被援引,通过元对象系统和从 QML。见 Q_INVOKABLE .

另请参阅 insertRows (), removeColumns (), beginInsertColumns (),和 endInsertColumns ().

[invokable] bool QAbstractItemModel:: insertRow ( int row , const QModelIndex & parent = QModelIndex())

插入单行先于给定 row in the child items of the parent 指定。

注意: 此函数调用虚拟方法 insertRows .

返回 true 若行被插入;否则返回 false .

注意: 此函数可以被援引,通过元对象系统和从 QML。见 Q_INVOKABLE .

另请参阅 insertRows (), insertColumn (),和 removeRow ().

[virtual invokable] bool QAbstractItemModel:: insertRows ( int row , int count , const QModelIndex & parent = QModelIndex())

注意: The base class implementation of this function does nothing and returns false .

对于支持这的模型,插入 count rows into the model before the given row . Items in the new row will be children of the item represented by the parent 模型索引。

row is 0, the rows are prepended to any existing rows in the parent.

row is rowCount (), the rows are appended to any existing rows in the parent.

parent has no children, a single column with count rows is inserted.

返回 true if the rows were successfully inserted; otherwise returns false .

If you implement your own model, you can reimplement this function if you want to support insertions. Alternatively, you can provide your own API for altering the data. In either case, you will need to call beginInsertRows () 和 endInsertRows () to notify other components that the model has changed.

注意: 此函数可以被援引,通过元对象系统和从 QML。见 Q_INVOKABLE .

另请参阅 insertColumns (), removeRows (), beginInsertRows (),和 endInsertRows ().

[virtual] QMap < int , QVariant > QAbstractItemModel:: itemData (const QModelIndex & index ) const

Returns a map with values for all predefined roles in the model for the item at the given index .

Reimplement this function if you want to extend the default behavior of this function to include custom roles in the map.

另请参阅 setItemData (), Qt::ItemDataRole ,和 data ().

[signal] void QAbstractItemModel:: layoutAboutToBeChanged (const QList < QPersistentModelIndex > & parents = QList<QPersistentModelIndex>(), QAbstractItemModel::LayoutChangeHint hint = QAbstractItemModel::NoLayoutChangeHint)

This signal is emitted just before the layout of a model is changed. Components connected to this signal use it to adapt to changes in the model's layout.

Subclasses should update any persistent model indexes after emitting layoutAboutToBeChanged().

可选 parents parameter is used to give a more specific notification about what parts of the layout of the model are changing. An empty list indicates a change to the layout of the entire model. The order of elements in the parents list is not significant. The optional hint parameter is used to give a hint about what is happening while the model is relayouting.

另请参阅 layoutChanged () 和 changePersistentIndex ().

[signal] void QAbstractItemModel:: layoutChanged (const QList < QPersistentModelIndex > & parents = QList<QPersistentModelIndex>(), QAbstractItemModel::LayoutChangeHint hint = QAbstractItemModel::NoLayoutChangeHint)

This signal is emitted whenever the layout of items exposed by the model has changed; for example, when the model has been sorted. When this signal is received by a view, it should update the layout of items to reflect this change.

当子类化 QAbstractItemModel or QAbstractProxyModel ,确保发射 layoutAboutToBeChanged () before changing the order of items or altering the structure of the data you expose to views, and emit layoutChanged() after changing the layout.

可选 parents parameter is used to give a more specific notification about what parts of the layout of the model are changing. An empty list indicates a change to the layout of the entire model. The order of elements in the parents list is not significant. The optional hint parameter is used to give a hint about what is happening while the model is relayouting.

Subclasses should update any persistent model indexes before emitting layoutChanged(). In other words, when the structure changes:

另请参阅 layoutAboutToBeChanged (), dataChanged (), headerDataChanged (), modelReset (),和 changePersistentIndex ().

[virtual invokable] QModelIndexList QAbstractItemModel:: match (const QModelIndex & start , int role , const QVariant & value , int hits = 1, Qt::MatchFlags flags = Qt::MatchFlags(Qt::MatchStartsWith|Qt::MatchWrap)) const

Returns a list of indexes for the items in the column of the start index where data stored under the given role matches the specified value . The way the search is performed is defined by the flags given. The list that is returned may be empty. Note also that the order of results in the list may not correspond to the order in the model, if for example a proxy model is used. The order of the results cannot be relied upon.

The search begins from the start index, and continues until the number of matching data items equals hits , the search reaches the last row, or the search reaches start again - depending on whether MatchWrap 指定在 flags . If you want to search for all matching items, use hits = -1.

By default, this function will perform a wrapping, string-based comparison on all items, searching for items that begin with the search term specified by value .

注意: The default implementation of this function only searches columns. Reimplement this function to include a different search behavior.

注意: 此函数可以被援引,通过元对象系统和从 QML。见 Q_INVOKABLE .

[virtual] QMimeData *QAbstractItemModel:: mimeData (const QModelIndexList & indexes ) const

Returns an object that contains serialized items of data corresponding to the list of indexes specified. The format used to describe the encoded data is obtained from the mimeTypes () function. This default implementation uses the default MIME type returned by the default implementation of mimeTypes (). If you reimplement mimeTypes () in your custom model to return more MIME types, reimplement this function to make use of them.

If the list of indexes 为空,或不支持 MIME (多用途 Internet 邮件扩展) 类型, nullptr 被返回而不是序列化空列表。

另请参阅 mimeTypes () 和 dropMimeData ().

[virtual] QStringList QAbstractItemModel:: mimeTypes () const

Returns the list of allowed MIME types. By default, the built-in models and views use an internal MIME type: application/x-qabstractitemmodeldatalist .

When implementing drag and drop support in a custom model, if you will return data in formats other than the default internal MIME type, reimplement this function to return your list of MIME types.

If you reimplement this function in your custom model, you must also reimplement the member functions that call it: mimeData () 和 dropMimeData ().

另请参阅 mimeData () 和 dropMimeData ().

[private signal] void QAbstractItemModel:: modelAboutToBeReset ()

此信号发射,当 beginResetModel () is called, before the model's internal state (e.g. persistent model indexes) has been invalidated.

注意: 这是私有信号。它可以用于信号连接,但不能由用户发射。

另请参阅 beginResetModel () 和 modelReset ().

[private signal] void QAbstractItemModel:: modelReset ()

此信号发射,当 endResetModel () is called, after the model's internal state (e.g. persistent model indexes) has been invalidated.

Note that if a model is reset it should be considered that all information previously retrieved from it is invalid. This includes but is not limited to the rowCount () 和 columnCount (), flags (), data retrieved through data (),和 roleNames ().

注意: 这是私有信号。它可以用于信号连接,但不能由用户发射。

另请参阅 endResetModel () 和 modelAboutToBeReset ().

[invokable] bool QAbstractItemModel:: moveColumn (const QModelIndex & sourceParent , int sourceColumn , const QModelIndex & destinationParent , int destinationChild )

对于支持这的模型,移动 sourceColumn from sourceParent to destinationChild under destinationParent .

返回 true 若成功移动列;否则返回 false .

注意: 此函数可以被援引,通过元对象系统和从 QML。见 Q_INVOKABLE .

另请参阅 moveColumns () 和 moveRow ().

[virtual invokable] bool QAbstractItemModel:: moveColumns (const QModelIndex & sourceParent , int sourceColumn , int count , const QModelIndex & destinationParent , int destinationChild )

对于支持这的模型,移动 count 列始于给定 sourceColumn 在父级 sourceParent to column destinationChild 在父级 destinationParent .

返回 true 若成功移动列;否则返回 false .

基类实现什么都不做,并返回 false .

若实现自己的模型,可以重实现此函数,若想要支持移动。另外,为更改数据可以提供自己的 API。

注意: 此函数可以被援引,通过元对象系统和从 QML。见 Q_INVOKABLE .

另请参阅 beginMoveColumns () 和 endMoveColumns ().

[invokable] bool QAbstractItemModel:: moveRow (const QModelIndex & sourceParent , int sourceRow , const QModelIndex & destinationParent , int destinationChild )

对于支持这的模型,移动 sourceRow from sourceParent to destinationChild under destinationParent .

返回 true 若成功移动行;否则返回 false .

注意: 此函数可以被援引,通过元对象系统和从 QML。见 Q_INVOKABLE .

另请参阅 moveRows () 和 moveColumn ().

[virtual invokable] bool QAbstractItemModel:: moveRows (const QModelIndex & sourceParent , int sourceRow , int count , const QModelIndex & destinationParent , int destinationChild )

对于支持这的模型,移动 count 行始于给定 sourceRow 在父级 sourceParent to row destinationChild 在父级 destinationParent .

返回 true 若成功移动行;否则返回 false .

基类实现什么都不做,并返回 false .

若实现自己的模型,可以重实现此函数,若想要支持移动。另外,为更改数据可以提供自己的 API。

注意: 此函数可以被援引,通过元对象系统和从 QML。见 Q_INVOKABLE .

另请参阅 beginMoveRows () 和 endMoveRows ().

[virtual, since 6.0] void QAbstractItemModel:: multiData (const QModelIndex & index , QModelRoleDataSpan roleDataSpan ) const

填充 roleDataSpan with the requested data for the given index .

The default implementation will call simply data () for each role in the span. A subclass can reimplement this function to provide data to views more efficiently:

void MyModel::multiData(const QModelIndex &index, QModelRoleDataSpan roleDataSpan) const
{
    for (QModelRoleData &roleData : roleDataSpan) {
        int role = roleData.role();
        // ... obtain the data for index and role ...
        roleData.setData(result);
    }
}
					

In the snippet above, index is the same for the entire call. This means that accessing to the necessary data structures in order to retrieve the information for index can be done only once (hoisting the relevant code out of the loop).

The usage of QModelRoleData::setData (), or similarly QVariant::setValue (), is encouraged over constructing a QVariant separately and using a plain assignment operator; this is because the former allow to re-use the memory already allocated for the QVariant object stored inside a QModelRoleData , while the latter always allocates the new variant and then destroys the old one.

Note that views may call multiData() with spans that have been used in previous calls, and therefore may already contain some data. Therefore, it is imperative that if the model cannot return the data for a given role, then it must clear the data in the corresponding QModelRoleData object. This can be done by calling QModelRoleData::clearData (), or similarly by setting a default constructed QVariant , and so on. Failure to clear the data will result in the view believing that the "old" data is meant to be used for the corresponding role.

Finally, in order to avoid code duplication, a subclass may also decide to reimplement data () in terms of multiData(), by supplying a span of just one element:

QVariant MyModel::data(const QModelIndex &index, int role) const
{
    QModelRoleData roleData(role);
    multiData(index, roleData);
    return roleData.data();
}
					

注意: Models are not allowed to modify the roles in the span, or to rearrange the span elements. Doing so results in undefined behavior.

注意: It is illegal to pass an invalid model index to this function.

该函数在 Qt 6.0 引入。

另请参阅 QModelRoleDataSpan and data ().

[pure virtual invokable] QModelIndex QAbstractItemModel:: parent (const QModelIndex & index ) const

返回模型项的父级采用给定 index 。若项没有父级,无效 QModelIndex 被返回。

A common convention used in models that expose tree data structures is that only items in the first column have children. For that case, when reimplementing this function in a subclass the column of the returned QModelIndex would be 0.

在子类重实现此函数时,小心避免调用 QModelIndex member functions, such as QModelIndex::parent (), since indexes belonging to your model will simply call your implementation, leading to infinite recursion.

注意: 此函数可以被援引,通过元对象系统和从 QML。见 Q_INVOKABLE .

另请参阅 createIndex ().

[protected] QModelIndexList QAbstractItemModel:: persistentIndexList () const

返回以持久索引方式,存储在模型中的索引列表。

[invokable] bool QAbstractItemModel:: removeColumn ( int column , const QModelIndex & parent = QModelIndex())

移除给定 column 从子级项对于 parent 指定。

返回 true 若列被移除;否则返回 false .

注意: 此函数可以被援引,通过元对象系统和从 QML。见 Q_INVOKABLE .

另请参阅 removeColumns (), removeRow (),和 insertColumn ().

[virtual invokable] bool QAbstractItemModel:: removeColumns ( int column , int count , const QModelIndex & parent = QModelIndex())

对于支持这的模型,移除 count 列始于给定 column 在父级 parent 来自模型。

返回 true 若列被成功移除;否则返回 false .

基类实现什么都不做,并返回 false .

If you implement your own model, you can reimplement this function if you want to support removing. Alternatively, you can provide your own API for altering the data.

注意: 此函数可以被援引,通过元对象系统和从 QML。见 Q_INVOKABLE .

另请参阅 removeColumn (), removeRows (), insertColumns (), beginRemoveColumns (),和 endRemoveColumns ().

[invokable] bool QAbstractItemModel:: removeRow ( int row , const QModelIndex & parent = QModelIndex())

移除给定 row 从子级项对于 parent 指定。

返回 true 若行被移除;否则返回 false .

这是方便函数当调用 removeRows ()。 QAbstractItemModel 实现的 removeRows () 什么都不做。

注意: 此函数可以被援引,通过元对象系统和从 QML。见 Q_INVOKABLE .

另请参阅 removeRows (), removeColumn (),和 insertRow ().

[virtual invokable] bool QAbstractItemModel:: removeRows ( int row , int count , const QModelIndex & parent = QModelIndex())

对于支持这的模型,移除 count 行始于给定 row 在父级 parent 来自模型。

返回 true 若成功移除行;否则返回 false .

基类实现什么都不做,并返回 false .

If you implement your own model, you can reimplement this function if you want to support removing. Alternatively, you can provide your own API for altering the data.

注意: 此函数可以被援引,通过元对象系统和从 QML。见 Q_INVOKABLE .

另请参阅 removeRow (), removeColumns (), insertColumns (), beginRemoveRows (),和 endRemoveRows ().

[virtual protected slot] void QAbstractItemModel:: resetInternalData ()

This slot is called just after the internal data of a model is cleared while it is being reset.

This slot is provided the convenience of subclasses of concrete proxy models, such as subclasses of QSortFilterProxyModel 维护额外数据。

class CustomDataProxy : public QSortFilterProxyModel
{
    Q_OBJECT
public:
    CustomDataProxy(QObject *parent)
      : QSortFilterProxyModel(parent)
    {
    }
    ...
    QVariant data(const QModelIndex &index, int role) override
    {
        if (role != Qt::BackgroundRole)
            return QSortFilterProxyModel::data(index, role);
        if (m_customData.contains(index.row()))
            return m_customData.value(index.row());
        return QSortFilterProxyModel::data(index, role);
    }
private slots:
    void resetInternalData()
    {
        m_customData.clear();
    }
private:
  QHash<int, QVariant> m_customData;
};
					

注意: 由于过失,此槽在 Qt 5.0 缺失。

另请参阅 modelAboutToBeReset () 和 modelReset ().

[virtual slot] void QAbstractItemModel:: revert ()

Lets the model know that it should discard cached information. This function is typically used for row editing.

另请参阅 submit ().

[virtual] QHash < int , QByteArray > QAbstractItemModel:: roleNames () const

返回模型的角色名称。

由 Qt 设置的默认角色名,包括:

Qt 角色 QML 角色名称
Qt::DisplayRole display
Qt::DecorationRole decoration
Qt::EditRole edit
Qt::ToolTipRole toolTip
Qt::StatusTipRole statusTip
Qt::WhatsThisRole whatsThis

[pure virtual invokable] int QAbstractItemModel:: rowCount (const QModelIndex & parent = QModelIndex()) const

Returns the number of rows under the given parent . When the parent is valid it means that rowCount is returning the number of children of parent.

注意: When implementing a table based model, rowCount() should return 0 when the parent is valid.

注意: 此函数可以被援引,通过元对象系统和从 QML。见 Q_INVOKABLE .

另请参阅 columnCount ().

[private signal] void QAbstractItemModel:: rowsAboutToBeInserted (const QModelIndex & parent , int start , int end )

This signal is emitted just before rows are inserted into the model. The new items will be positioned between start and end inclusive, under the given parent 项。

注意: Components connected to this signal use it to adapt to changes in the model's dimensions. It can only be emitted by the QAbstractItemModel implementation, and cannot be explicitly emitted in subclass code.

注意: 这是私有信号。它可以用于信号连接,但不能由用户发射。

另请参阅 insertRows () 和 beginInsertRows ().

[private signal] void QAbstractItemModel:: rowsAboutToBeMoved (const QModelIndex & sourceParent , int sourceStart , int sourceEnd , const QModelIndex & destinationParent , int destinationRow )

This signal is emitted just before rows are moved within the model. The items that will be moved are those between sourceStart and sourceEnd inclusive, under the given sourceParent item. They will be moved to destinationParent starting at the row destinationRow .

注意: Components connected to this signal use it to adapt to changes in the model's dimensions. It can only be emitted by the QAbstractItemModel implementation, and cannot be explicitly emitted in subclass code.

注意: 这是私有信号。它可以用于信号连接,但不能由用户发射。

另请参阅 beginMoveRows ().

[private signal] void QAbstractItemModel:: rowsAboutToBeRemoved (const QModelIndex & parent , int first , int last )

This signal is emitted just before rows are removed from the model. The items that will be removed are those between first and last inclusive, under the given parent 项。

注意: Components connected to this signal use it to adapt to changes in the model's dimensions. It can only be emitted by the QAbstractItemModel implementation, and cannot be explicitly emitted in subclass code.

注意: 这是私有信号。它可以用于信号连接,但不能由用户发射。

另请参阅 removeRows () 和 beginRemoveRows ().

[private signal] void QAbstractItemModel:: rowsInserted (const QModelIndex & parent , int first , int last )

This signal is emitted after rows have been inserted into the model. The new items are those between first and last inclusive, under the given parent 项。

注意: Components connected to this signal use it to adapt to changes in the model's dimensions. It can only be emitted by the QAbstractItemModel implementation, and cannot be explicitly emitted in subclass code.

注意: 这是私有信号。它可以用于信号连接,但不能由用户发射。

另请参阅 insertRows () 和 beginInsertRows ().

[private signal] void QAbstractItemModel:: rowsMoved (const QModelIndex & sourceParent , int sourceStart , int sourceEnd , const QModelIndex & destinationParent , int destinationRow )

This signal is emitted after rows have been moved within the model. The items between sourceStart and sourceEnd inclusive, under the given sourceParent item have been moved to destinationParent starting at the row destinationRow .

注意: Components connected to this signal use it to adapt to changes in the model's dimensions. It can only be emitted by the QAbstractItemModel implementation, and cannot be explicitly emitted in subclass code.

注意: 这是私有信号。它可以用于信号连接,但不能由用户发射。

另请参阅 beginMoveRows ().

[private signal] void QAbstractItemModel:: rowsRemoved (const QModelIndex & parent , int first , int last )

This signal is emitted after rows have been removed from the model. The removed items are those between first and last inclusive, under the given parent 项。

注意: Components connected to this signal use it to adapt to changes in the model's dimensions. It can only be emitted by the QAbstractItemModel implementation, and cannot be explicitly emitted in subclass code.

注意: 这是私有信号。它可以用于信号连接,但不能由用户发射。

另请参阅 removeRows () 和 beginRemoveRows ().

[virtual invokable] bool QAbstractItemModel:: setData (const QModelIndex & index , const QVariant & value , int role = Qt::EditRole)

设置 role 数据为项在 index to value .

返回 true 若成功;否则返回 false .

The dataChanged () 信号应该被发射,若数据设置成功。

基类实现返回 false 。此函数和 data () 必须被重实现为可编辑模型。

注意: 此函数可以被援引,通过元对象系统和从 QML。见 Q_INVOKABLE .

另请参阅 Qt::ItemDataRole , data (),和 itemData ().

[virtual] bool QAbstractItemModel:: setHeaderData ( int section , Qt::Orientation orientation , const QVariant & value , int role = Qt::EditRole)

设置数据为给定 role and section 在 Header (头) 采用指定 orientationvalue 供给。

返回 true 若 Header (头部) 数据被更新;否则返回 false .

当重实现此函数时, headerDataChanged () 信号必须明确被发射。

另请参阅 Qt::ItemDataRole and headerData ().

[virtual] bool QAbstractItemModel:: setItemData (const QModelIndex & index , const QMap < int , QVariant > & roles )

Sets the role data for the item at index to the associated value in roles , for every Qt::ItemDataRole .

返回 true 若成功;否则返回 false .

Roles that are not in roles will not be modified.

另请参阅 setData (), data (),和 itemData ().

[virtual invokable] QModelIndex QAbstractItemModel:: sibling ( int row , int column , const QModelIndex & index ) const

返回同级在 row and column for the item at index ,或无效 QModelIndex if there is no sibling at that location.

sibling() is just a convenience function that finds the item's parent, and uses it to retrieve the index of the child item in the specified row and column .

This method can optionally be overridden for implementation-specific optimization.

注意: 此函数可以被援引,通过元对象系统和从 QML。见 Q_INVOKABLE .

另请参阅 index (), QModelIndex::row (),和 QModelIndex::column ().

[virtual invokable] void QAbstractItemModel:: sort ( int column , Qt::SortOrder order = Qt::AscendingOrder)

排序模型按 column 以给定 order .

基类实现什么都不做。

注意: 此函数可以被援引,通过元对象系统和从 QML。见 Q_INVOKABLE .

[virtual] QSize QAbstractItemModel:: span (const QModelIndex & index ) const

Returns the row and column span of the item represented by index .

注意: Currently, span is not used.

[virtual slot] bool QAbstractItemModel:: submit ()

Lets the model know that it should submit cached information to permanent storage. This function is typically used for row editing.

返回 true 若没有错误;否则返回 false .

另请参阅 revert ().

[virtual] Qt::DropActions QAbstractItemModel:: supportedDragActions () const

Returns the actions supported by the data in this model.

默认实现返回 supportedDropActions (). Reimplement this function if you wish to support additional actions.

supportedDragActions() is used by QAbstractItemView::startDrag () as the default values when a drag occurs.

另请参阅 Qt::DropActions and 将拖放用于项视图 .

[virtual] Qt::DropActions QAbstractItemModel:: supportedDropActions () const

返回由此模型支持的掉落动作。

默认实现返回 Qt::CopyAction . Reimplement this function if you wish to support additional actions. You must also reimplement the dropMimeData () function to handle the additional operations.

另请参阅 dropMimeData (), Qt::DropActions ,和 将拖放用于项视图 .